FreeCAD
| SoftwareInfoBox FreeCAD | |
|---|---|
| Type: | 3D Modeling, CAD |
| Platform: | Windows, Mac, Linux |
| License: | LGPL-2.0-or-later |
| Source: | https://www.freecad.org/ |
| Input Formats: | |
| Output Formats: | |
| Users: | Lorenz, Maker-Joe |
General Setup
To use FreeCAD on a CNC machine a few configuration like for any CAD tool has to be made. Some are rather general and some are specific to the CNC router. FreeCAD offers some great help and resources on the web. This chapter is not intending to replace all that documentation but should just give you a brief overview as a jump start what has worked for the author, feel free to do it differently (and share your knowledge).
In the CAM workbench create a job, for the first time leave template empty. Once you know what you do create a template to speed up your work. In the screen below just press "OK".

On the left part you have 6 tabs, on the "Output" tab look at the following settings:

As a processor you need to select the processor matching your CNC rounter, for the Workbee select rrf. As the coordinate system choose G54 in case you use the Workbee (might as well differ for other CNC routers). Output File can be left empty, but it is recommended to specify a filename for the gcode file. If you don't specify a filename here the gcode file is called "-" and located in the same folder as your FreeCAD file. At least until FreeCAD 1.0.1 (on Linux, maybe as well other OSs) the name is not really used for the file, so if you cannot find your gcode file then for sure look for "-" as your file name.
Now switch to the "Setup" tab

Select "Extend Bounding Box", but set the extension to 0 mm in all directions. Now set the origin, most likely you want to have the origin at the bottom left of your workpiece and here on the top of the workpiece since you drill/route into the material. The origin (the little coordinate system) on the picture is set to the right position. In case it is not for you click on the corner you would like to use as origin. You can see (hard to spot) that the lower corner has a little green dot, only then the button "Set origin" becomes active to set the origin. It can be very hard to hit exactly a corner, be patient if you do it the first time.
Now switch to the "Tools" tab:

Add your tools to the list and remove all tools you don't need for your job. If you have not created your tool, then this would have to be done first. Tool creation is fairly easy and thus skipped in that guide for now. The values you enter here depend mill bit and the material you are using, check here WorkBee Schnittdaten und Fräser to get some ideas. For the workbee, the spindle speed can be set to any value, it runs anyways on one constant speed of 16000 rpm. Again for other CNC routers it might be different.

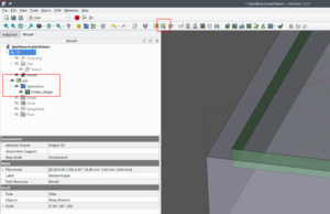
Operations are a bit of trial and error what works best for you and there are plenty of resources on the net. Once you have created all your paths, then get back to the next step. Assuming you have now all your operations you can export your g-code file:

By pressing the marked button your gcode file will be exported. Remember at the top of this guide is explained about the name and location where it will be stored. If that button is inactive then select the "Operations" folder in the tree of the left of the screen.
Workbee Specific Changes for the Gcode File
Once you have your gcode file, open it in a text editor:

The part marked in red must be replaced, in line 17 of the screenshot (line number might be different for your file) you see where the first operations starts. The name of the operation might be as well different for your file. Everything above is a header and needs to be replaced with:
G90 G94 G17 G21 G28 G91 Z0 G90
(2D Contour1) T2 M3 S16000 P0 G17 G90 G94 G54
After that the file looks like this:

This is now the gcode you can upload to the Workbee.